×
网站栏目建设中,敬请期待
项目公示丨2025年浙江省针灸学会“立鑫杯”科技成果奖获奖项目公示
发布时间:2025-08-11 10:39:01     阅读量:541

根据《浙江省针灸学会科技成果奖奖励办法》的规定,2025年浙江省针灸学会“立鑫杯”科技成果奖申报项目经单位推荐、形式审查、公示、网评和终评,并经浙江省针灸学会第七届理事会第八次会长办公会议审议通过,现将获奖结果予以公示,其中一等奖3项,二等奖4项,三等奖5项。公示时间为5个工作日,自2025年8月11日起至8月15日止。

如有异议,请在公示期内,以真实身份和书面形式向浙江省针灸学会办公室提出。凡匿名者,原则上不予受理。对异议者身份我会将按照有关规定予以保密。

特此公示。

通讯地址:杭州市上城区庆春路23号中医大厦818室,邮编:310005

联系人:王芳芳  陈勤

联系电话:05710-87238252

电子邮箱:zjszjxh@163.com

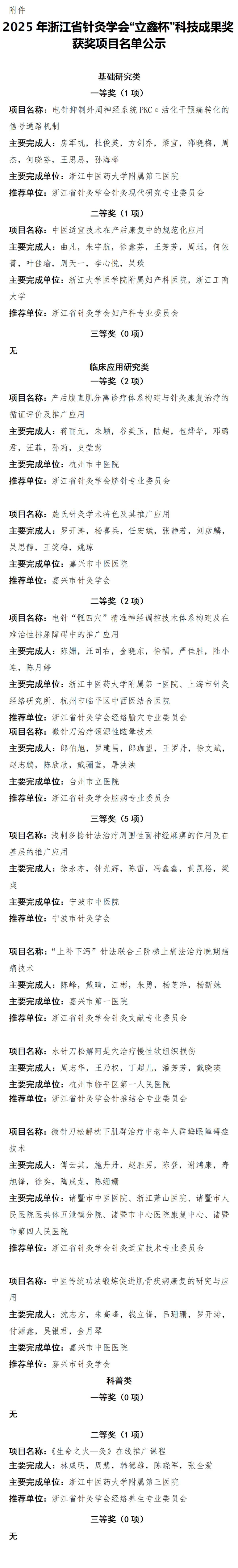
附件:2025年浙江省针灸学会“立鑫杯”科技成果奖获奖项目名单公示


浙江省针灸学会

2025年8月11日

2. 项目公示丨2025年浙江省针灸学会“立鑫杯”科技成果奖获奖项目公示_01.png